首页
home
走进徽投
About us
集团概况
组织架构
荣誉资质
集团大事记
新闻中心
news
集团要闻
通知公告
工作动态
子公司新闻
媒体聚焦
投资经营
management
城乡基础设施建设板块
国有资产运营板块
投资融资板块
开云app登录入口
党的建设
work
从严治党
党群之窗
廉洁徽投
企业文化
culture
加入我们
Join us
开云online(中国)
contact us
网站首页
走进徽投
集团概况
组织架构
荣誉资质
集团大事记
新闻中心
集团要闻
通知公告
工作动态
子公司新闻
媒体聚焦
企业风采
招聘公告
招投标公告
项目建设
投资经营
城乡基础设施建设板块
国有资产运营板块
人文旅游版块
投资融资板块
开云app登录入口
乡村振兴板块
党的建设
从严治党
党群之窗
廉洁徽投
企业文化
加入我们
开云online(中国)
通知公告
集团要闻
通知公告
工作动态
子公司新闻
媒体聚焦
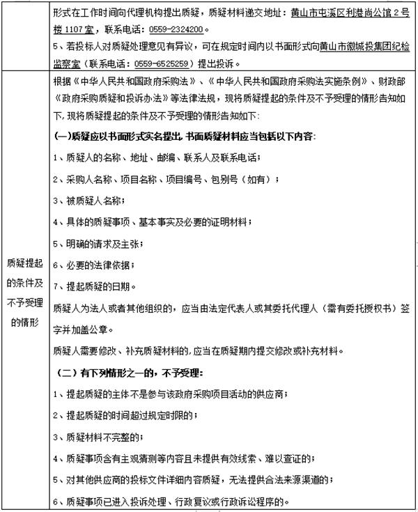
歙县建设工程质量检测有限公司扩项市政检测设备采购项目中标公告
2020-06-30
7473
信息来源: 开云app登录入口
[
小
中
大
]
返回列表
上一篇:
安徽黄山湖田山景区项目一期EPC工程跟踪审计服务采购项目成交结果公告
下一篇:
歙县陆壹零矿业有限公司门卫室及附属工程、办公楼、厨房、餐厅改造及附属工程 小型项目第一阶段比选公示
版权所有:开云app登录入口
皖ICP备19011087号
皖公网安备 34102102000232号
办公地址:安徽省黄山市歙县郑村镇郑村经一路1号 办公电话:0559-6521166
友情链接
友情链接
OA办公软件
省政府
市政府
县政府
歙县文明网
开云手机·官方站官网
|
开云集团官网首页
|
C7集团中国股份有限公司官网
|
开云手机站官网
|
开云手机站官方版在线登入
|
开云官方注册
|
九州官方网站入口
|
星空平台
|
欧宝网页版页面登录
|